在数据分析领域,什么是真正的“高级”?是复杂的技术模型,还是能够实际解决问题的实用方法?本文将通过生动的比喻和实际案例,深入探讨数据分析中的“高级”概念,并提供实用的建议,帮助读者提升数据分析的“高级感”。
“你有没有做过高级的数据分析?”
这个问题一出,又问劈了很多同学。
妈耶,平时都在跑取数单,啥是高级的数据分析见都没见过,咋整?今天系统分享一下。
一、通俗解释,什么算高级
问一个简单的问题:汽车上如果没导航,能不能开车?答:绝对可以。实际上导航普及也没几年时间。但没有导航,开车会异常麻烦:找不到路;错过路口兜一大圈;傻乎乎堵在路上不会绕……总之开车效率低了很多。
这时候,只有各种路况牢记于心的老司机才能又快又准的抵达终点——这是人们通常心目中的“高级司机”。如果你去采访他,他一定有很多“高级开车方法”可以分享。
但是有了导航以后,开车学习成本极大降低,以前菜鸟连路都找不到,现在按着导航走,也能大差不差地到达终点。虽然高级的司机肯定还是会略快一点,但是高级程度已经大大下降了——因为结果上的差距拉近了很多。
虽然老司机们口头上还是会有很多复杂的,难以学习的技巧,但是结果的差距相近,让人们不再那么迷信他们。反而开始吐槽他们的各种恶习:加塞、压实线、变道不打灯……
所以我们看到,所谓的高级有两种理解:
1、业务上的高级:被少数高人掌握,结果上又快又准,口头炫酷复杂。
2、技术上的高级:能帮助大量菜鸟,结果上提升效率,操作简单轻松。
那么问题来了:数据分析,算是技术呢?还是业务呢?
二、高级的数据分析,需要什么
之所以举导航的例子,是因为数据分析和导航非常类似:
![图片[1]-做数据十年,第一次见这么高级的数据分析-全旗论坛](https://bbs.allqi.cn/wp-content/uploads/2025/06/image-4.png)
所以理论上,最高级的数据分析成果,就应该类似导航:
![图片[2]-做数据十年,第一次见这么高级的数据分析-全旗论坛](https://bbs.allqi.cn/wp-content/uploads/2025/06/image-8.png)
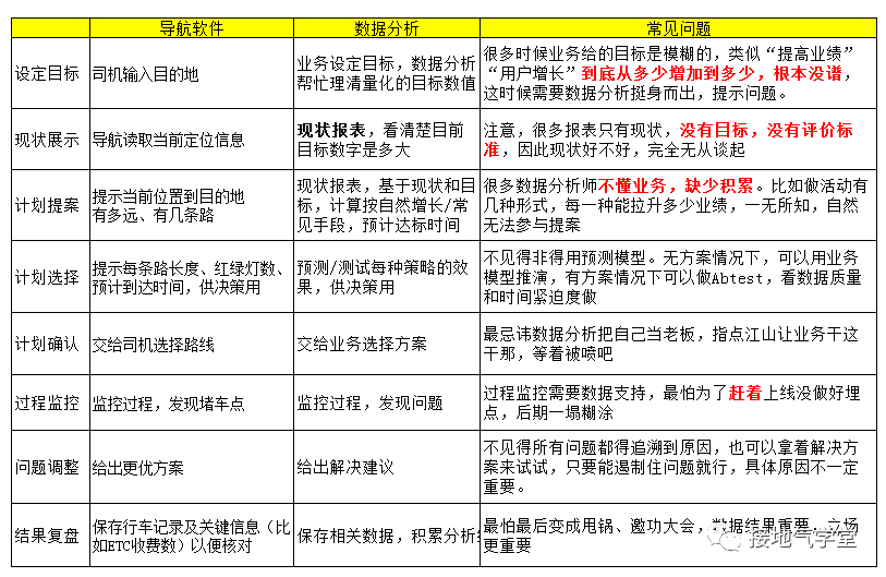
真正高级的数据分析,是体系化作战,以业务流程为保障,以数据采集为基础,以报表为骨干,以数据产品为卖点,兼有业务经验沉淀与模型辅助,是一套简单易用的工具体系(如下图所示)。
![图片[3]-做数据十年,第一次见这么高级的数据分析-全旗论坛](https://bbs.allqi.cn/wp-content/uploads/2025/06/image-3.png)
但是,如果在面试或者对外交流的时候,经常有些不懂行的人出来嘀咕:你这个做得不够高级呀。为啥呢???
三、为啥不识货的人那么多
越高级的数据分析,在菜鸟眼中越简单!
因为其中太多脚踏实地干活的部分,完全不够炫酷、玄幻、高大上嘛!
他们会不停嚷嚷:
数据本来就很大呀!
不就是做个报表吗!
不就是做个提醒吗!
你这预测也太简单了!
能不能我嘴上不说,你自动预测我心里想什么!
你要是试图给他们解释:这个只是看起来简单,需要打通n个系统,做n多埋点,采集n多数据,进行n次反复实验。就像你要跟他解释导航软件需要搞卫星遥感,街道实拍,预计算路径一样——他既听不懂,也不觉得很高级。
他们会继续嚷嚷:导航不是很多人都能做吗,不就是输入一个地址吗,有啥难的。总之,对他们而言,操作简单就是方法简单,只要听懂名字就等于理解过程。他们渴望的是过程听不懂且效果出人意料地牛逼的玩意。
是滴,菜鸟们需要的不是个数据分析师,而是个巫师。带着尖尖帽子,拿着魔杖,穿着灰色长袍,口中念着:阿瓦达克拉夫拉!然后变出一堆钞票来。你不张嘴,他掐指一算,便知施主今日星座运势——这看起来多高级!
当然,行业里还是有识货的人,但是万一遇上这种菜鸡,还偏爱跟你较真:“你有没有啥高级的方法”,该咋对付呢?
四、如何提升数据分析的高级感
我们拿看似最简单的销售分析举个例子。注意,以下方法只适用于面对不懂行且豪横的坏人。本质上,这种质疑来自对数据分析工作的不理解,和对自身能力的过度自负。所以想要怼回去,刹掉对方的锐气,可以这么干:
第一步:反客为主。
把他想抨击你的话,主动说了。走他的路,让他无路可走。
![图片[4]-做数据十年,第一次见这么高级的数据分析-全旗论坛](https://bbs.allqi.cn/wp-content/uploads/2025/06/image-6.png)
第二步:展示神迹。
注意:评价数据分析方法是否高级,本质看效果。所以想说一个高级的东西,先讲,这么干有什么好处。(如下图)
![图片[5]-做数据十年,第一次见这么高级的数据分析-全旗论坛](https://bbs.allqi.cn/wp-content/uploads/2025/06/image-9.png)
第三步:引经据典。
本质上菜鸟们喜欢:模型、思维、范式这种巨牛逼的名字,所以起个牛逼名字。比如:“我用数据分析发现了与销售业绩关联度高的5个维度”,直接叫“构建销售五力模型”。是不是逼格一下上来了。类似的:“我按照5个维度对销售进行了聚类分析,划分为5个群体”直接叫“构建分层精准运营体系”……绝对好使!
![图片[6]-做数据十年,第一次见这么高级的数据分析-全旗论坛](https://bbs.allqi.cn/wp-content/uploads/2025/06/image-7.png)
第四步:繁花似锦。
不要解释太多操作细节,解释多了,他听懂了,还嫌弃你不够“高级”。类似:“我按照XXX规则提取销售名单交给业务部进行跟进,经过1个月检验发现65%预测正确,30%出现误差”就太脚踏实地了。直接叫:“建立赋能系统,进行5轮迭代,持续优化模型效能”直接把人看趴下。
![图片[7]-做数据十年,第一次见这么高级的数据分析-全旗论坛](https://bbs.allqi.cn/wp-content/uploads/2025/06/image-5.png)
差不多几步下来,对方或是喷人锐气丧尽,或是被吹得心满意足。如果有诚意合作的就直接往下聊了。如果是故意找茬的人,也无从下口——因为他自己也没有高明到哪里去。
那些天天吹高大上方法的人,一碰上数据采集,一碰上数据清洗,一碰上落地流程,基本都化成灰了。想反抗都反抗不了。
陈老师每次去见类似的好高骛远的客户,都喜欢直接下载他们的APP,或者去他们的门店逛一圈。核心就关注他们的数据采集流程,以及活动规则设定。
当我切换到微信小号一遍又一遍薅新人羊毛,让我在销售/导购那里听到:“先生您随便填一下这个就好”,我都会截图、录音记录。之后再遇到跟我扯各种高级、智能、神奇方法的时候,就把这些基础数据质量问题甩出来给大家看,然后话题基本都转成:粪坑之上能不能盖摩天大楼,哈哈哈。效果群拔。
当然,作为从业者,我们还是希望业内浮躁盲目的气氛少一点,大家多认真干活,这也是陈老师努力科普的原因。并且这里有些工作,比如预测业绩,比如预测响应率,还是需要用到一定算法,比直接跑报表有技术含量。
想做出高级的数据分析,需要构造更复杂的分析逻辑,具体考虑问题。
本文来由微信公众号:【接地气的陈老师】





















暂无评论内容