“低空经济想要真正达到交通级别,可能需要数个三年的时间。”
![图片[1]-一文了解低空飞行交通经济-全旗论坛](https://bbs.allqi.cn/wp-content/uploads/2025/05/image-15.jpeg)
梦想在年少时便已种下。
16岁那年,蔡文宽考入清华大学航天航空学院,上大学期间,所在科研团队就参与了大飞机(C919)的设计工作,20岁到主机厂一线工作,25岁负责国家重点型号任务,至今积累了15年航空行业的资深经验。
在体制内的12 年里,他历经了四个重要的工作岗位。从学习掌握最基础的铆钉工艺,到全机十多个系统的设计原理,再到上百个核心部件的说明书和几千页的技术手册,为自己的技术成长打下了坚实基础。
凭借出色表现,被破格提拔到总部机关,先后负责科研与订购部门的型号管理工作,以及在综合计划部门从事航空装备领域的规划计划工作,积累了装备全生命周期的工作经验,也得到了从宏观层面去进行总体调控的宝贵经历。
按照常规轨迹,蔡文宽本可以在体制内拥有广阔的发展前景。然而,2022年,他作出了一个重要的决定——离开体制内,创立追梦空天科技,专注于混动倾转eVTOL(电动垂直起降飞行器)的研发与创新。
“这是一代人的百年机遇与伟大事业,我只想一步一个脚印,稳扎稳打,用10到20年时间打造世界一流航空企业。”他平静而坚定地说。
2022年前后,低空飞行eVTOL行业迎来爆发,零重力、沃兰特航空、华羽先翔等企业相继成立。
![图片[2]-一文了解低空飞行交通经济-全旗论坛](https://bbs.allqi.cn/wp-content/uploads/2025/05/image-16.jpeg)
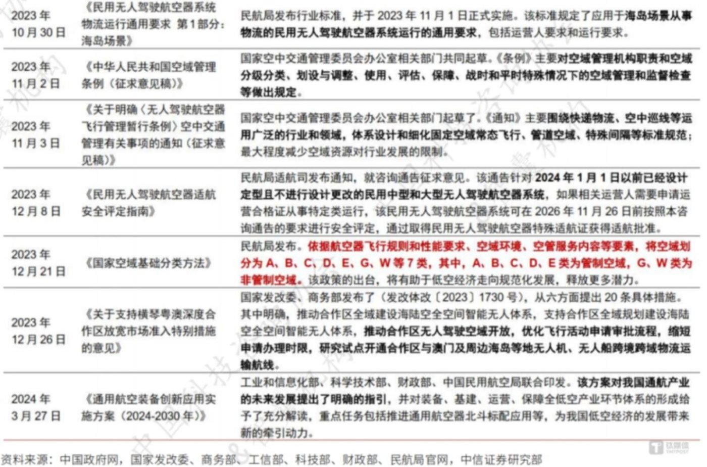
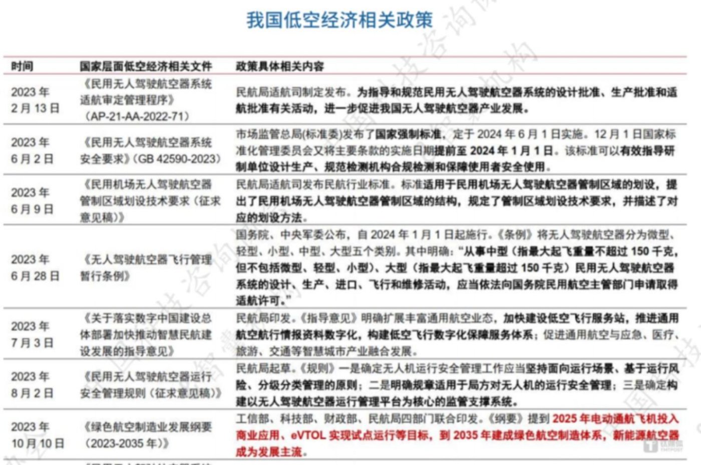
政府作为顶层设计者,将“低空经济”确立为新质生产力和战略性新兴产业,各地纷纷加速布局起跑。
据不完全统计,近30个省份颁布低空经济发展相关政策,并将低空经济写入了政府工作报告。包括北京、广东、福建、河南、湖南、山东、安徽、上海、浙江、四川、重庆、黑龙江、新疆、海南、江苏、江西、辽宁、山西、陕西、云南、内蒙古等省份推出了针对低空经济发展的具体执行政策及细则,明确了各自的发展目标和详细规划。
政策主要涵盖基建、应用场景拓展、产业链培育和项目投资补助,助力低空经济快速发展。
![图片[3]-一文了解低空飞行交通经济-全旗论坛](https://bbs.allqi.cn/wp-content/uploads/2025/05/image-14.jpeg)
![图片[4]-一文了解低空飞行交通经济-全旗论坛](https://bbs.allqi.cn/wp-content/uploads/2025/05/image-17.jpeg)
请输入图说
顺势而为,追梦空天在2023年完成数千万种子轮融资,投资方包括水木清华校友种子基金、腾业创投等。
时隔两年,公司再次对外宣布完成Pre-A及Pre-A+轮亿元级人民币融资,由耀途资本领投,晓池资本、同为科创投资等跟投。截至目前,追梦空天已完成三轮融资。
据悉,吨级无人物流eVTOL DF600“惊鸿”已于2024年完成首飞及全流程过渡试飞,最大航程可达1000公里,计划于2025年启动量产,填补了国内吨级混动eVTOL型谱空白。客运eVTOL DF3000“游龙”计划于2025年完成首飞,目标是2028年完成适航取证,主攻城市和城际空中交通(UAM),以及文旅通勤、医疗救援场景。
近日,创投家与追梦空天创始人蔡文宽展开了一场深度对话,从低空经济的行业进展到竞争挑战,再到商业模式和技术应用。
以下为钛媒体创投家与蔡文宽的对话全文,略有删减:
政策推动与变革
创投家:您如何看待当前国内低空经济行业的整体发展态势?在政策推动、技术突破等方面,您认为过去一年里行业取得了哪些显著进展?
蔡文宽:低空经济本质上是一个由技术驱动的产业,这也是国家将其视为“新质生产力”的原因。
国家在顶层架构、法规条例等方面采取了一系列超强措施。例如,中央和部委层面推动了空域管理权的下放,包括深圳、合肥、杭州等地的试点项目。2023年出台了《无人驾驶航空器飞行管理暂行条例》,今年《民用航空法》也发布了修订草案,空域管理的深化改革和权限下放也在持续推进。
这种战略符合中国的政策推进模式,即先选取试点地区进行制度创新和改革开放。以前由国务院或中央军委管理的事务,现在逐渐下放到地方政府的交通、公安等部门。通过试点地区的经验积累和总结形成可复制可推广的案例和方法,逐步在全国推广。由于中国的业态多样、场景丰富,各地结合自身资源禀赋进行了多样化的尝试。
低空领域与其他行业有所不同,它对自然资源的需求强烈,且涉及公共安全和社会稳定,因此政策导向性尤为明显。政策的自上而下引导和技术的自下而上创新相互配合。
在适航领域,适航标准的制定需要平衡安全性和经济性,标准过于严苛会阻碍技术发展,因此需要在安全和发展之间找到平衡。
民航局主导的适航标准综合考虑了当前国家、社会和经济发展的需要,产品研发、运营服务的能力水平,进行了积极创新和有序引导。相应支持许多企业在eVTOL适航方面取得了突破,例如一些企业获得了TC、PC、AC、OC,电动推进装置等核心部件的标准也在逐步完善。
从技术进展来看,整机企业的进展较为明显,尽管产品上市无法像大众所期待的那样迅速,但研发速度已经超过了传统航空业的迭代节奏。混合动力技术作为传统与创新的结合,也在不断探索迭代。
此外,氢燃料是未来航空领域的重要发展方向。虽然氢燃料的存储、运输、加注等供应体系尚需完善,但其在全球绿色发展、落实国家“双碳”战略方面具有不可替代的意义。
在核心供应链方面,国内电池技术处于领先地位,电机技术与国外的差距也从5年缩小到2-3年,未来有望实现反超。
资本的助推、人才的汇聚、组织的提效、国内外技术的交流以及汽车、新能源等行业的破圈,都为低空领域的发展提供了支持。
创投家:您刚才提到空域改革和适航标准,能否详细介绍一下空域改革的具体落地情况?
蔡文宽:试点改革是在稳步推进的,具体数量、形式以官方公布内容为准。低空空域管理权限下放的关键,取决于地方是否有能力承接,而非中央放权的意愿。
以深圳为例,低空管理权限下放后,地方政府需要协调十几个部门共同参与,进一步明确职责分工、制度流程与措施手段。例如交通管理部门需要考虑如何建立管理网络,对无人机进行有效监控;气象部门需要提供低空气象服务;城建部门则需要提供基础设施等硬件支持。目前这些方面正在逐步推进和完善。
创投家:可以理解为改革正在进行中,但目前还没有确定的具体内容,对吗?
蔡文宽:我认为试点城市已经在很多方面迈出了较大步伐,甚至已经具备了商业试运营的条件。目前政策制定和基础设施建设并不慢,反而比较快。
试点将会根据机型和场景循序渐进展开。安全等级要求和重量级别相对较低的低空飞行器,可以先运行起来。比如在深圳,已经基于成熟直升机机型开展了城市及城市圈的通勤摆渡服务。在杭州,则是基于无人机开展了一些区域性的运行,包括中小重量级别的物流应用,进展也颇多。
按照我的预判,这些试点城市大概用三年左右的时间,就能基本形成一套完整的、可推广的样板,而真正面向载人级别、高安全等级的飞行器,研制进度可能会慢一些。
创投家:您认为各地争做“低空经济第一城”,对地方的经济结构性变革(产业、就业)将产生哪些影响?
蔡文宽:我认为可以从以下几个方面来看待。
首先,“低空第一城”的城市并不是人为强行制造出来的,而是从现有资源中脱颖而出的,基于自身一定的条件,比如应用场景、政策空间和产业基础。如果没有资源和基础,很难冒出来。
从经济转型升级的角度来看,是为了实现当地产业升级的一种方式,或者是追求第二增长曲线。比如,合肥基于新能源和汽车产业寻找新的增长点,深圳则是从小型无人机向高端航空器发展。
从宏观和微观层面来看,地方政府会率先进行一些基础设施建设。以前的城市基建,比如建高楼、高速公路、数字城市,现在转向低空起降点、综合商业体以及信息网络服务等建设。这其实是在修建“空中的路”和地面的起降点,也类似于我们在互联网爆发之前修建信息化高速公路一样。这类新基建本身就是低空经济的一部分。
从拉动消费的角度来看,低空经济初期在公共服务、消费体验和科教研学等领域会围绕飞行器本身进行一些尝试,这些领域可能会出现“百花齐放”的局面。
但低空经济想要真正达到交通级别,我认为可能需要数个三年的时间。前三年主要是基建和一些细分领域的推广应用,比如观光旅游、外卖配送等。再过三年,低空交通有望逐渐进入主流交通领域,其中B端(商业运营)的应用可能会更多一些。
当然,也有一些城市已经开始在工业技术领域使用无人机,这也加速了对无人机飞手等一系列相关人才的需求,这成为了一个新的缺口。
竞争优势与终局
创投家:相较于美国和欧洲,中国在低空经济领域的发展究竟是存在差距,还是更具独特优势?
蔡文宽:从历史积累来看,美国和欧洲在航空技术、受众群体、资本投入和创新文化方面确实比我们更强,起步也比我们早。他们在空域开放和信息开放等方面也更早,所以过去我们确实相对落后。但现在,中国正在以肉眼可见的速度加速发展,并且展现出独特的优势与潜力。
1、工程师和供应链优势。庞大的工程师队伍和强大的供应链体系,是我们的底层优势。在无人机和新能源汽车领域,中国已经是全球领先。这些工程师和供应链优势不断孕育着技术创新,并实现跨行业转移,这种优势是无与伦比的。
2、航空人才的快速增长。尽管目前中国在传统航空领域的人才数量和积累上仍弱于欧美,但差距正在快速缩小。我们预计在未来2-3年内,通过航空业自身的培养和跨界人才的加入,中国在航空领域的人才数量将实现倍增。
3、丰富多样的应用场景。中国庞大的人口基数、复杂的地理面貌、活跃的经济活动,提供了多样化的应用场景,推动中国低空经济快速迭代。这一优势是美国不可比拟的。此外,中国各级政府包括补贴和支持在内的产业政策,极大推动着低空经济发展。
4、长期稳定的战略支持。中国将低空经济视为一种新质生产力,从资本和制度层面给予大量支持。这使得中国低空经济的开放程度和创新效率比欧美更高,资源投入也在不断加码,这种战略上的坚定与重视,是我们发展低空经济的核心优势之一。
美国虽然在航空领域具有深厚技术积累和庞大受众群体,但缺乏多场景推动和大政府支持。再看欧洲,低空经济领域的发展已相对滞后,主流制造商甚至已被中国公司收购。
虽然中国企业的融资规模、研发进展暂时仍不如美国头部企业,但从当前发展态势来看,中国企业已经具备超越欧美的潜力。
创投家:目前大多数低空飞行企业是否已完成商业化?
蔡文宽:目前多数企业仍以研发为主,预计大部分交通运输类低空飞行器,在2027年或稍晚取得适航认证。
不过在物流等细分市场里,如物流配送、应急测绘等领域,已经有一些企业的飞行器得到初步应用。
创投家:您认为低空行业未来会“百花齐放”还是集中在少数几家公司?
蔡文宽:对于eVTOL整机企业,当前是“百花齐放”,未来三年行业会经历一个从“100进到10”的过程。
当前阶段涌现的近百家企业,源于政策和资本的热度,而低空经济丰富的场景需求也为这些公司提供了差异化市场空间。
但真正能够在未来进入主流交通运输市场、能够做大做强的公司,预计到2027年只会剩下10家左右。这些公司需要有能力投入大量资源用于研发,其产品也需要满足大规模、高频次的运营需求。
创投家:您认为什么样的企业能够留在“牌桌”上?
蔡文宽:首先是资本运作能力。企业至少需要获得10亿元以上融资。这是产品研发和适航取证的最低门槛。
其次是研发实力与组织能力,需要具备:
- 航空产品正向研发能力:能够以敬畏的心态吸收和消化航空行业的体系、流程、技术和经验。
- 汽车行业资源融合能力:能够深入整合汽车行业的产业链资源,尤其是“三电”(电池、电机、电控)部分。
- 产品定义与场景落地能力:能够在产品定义和应用场景层面找到闭环,实现供需自洽。
总之,技术和产品最终需要与应用场景紧密匹配。
创投家:目前大家的盈利模式有哪几类?
蔡文宽:我们自己总结的低空领域的盈利模式可以分为以下几类:
1. 流量营销模式
这是第一波。以低空项目吸引社会流量,这个模式有点类似于早年电动车展示、机器人迎宾的作用,吸引游客、网红打卡,通过流量实现周边盈利。
2. 消费体验模式
这是第二波。满足兴趣爱好或愿意尝鲜人群的消费需求。比如运动发烧友对低空体验项目的尝试,包括电动多旋翼、传统固定翼或热气球、飞艇等。
3. 特种作业模式
这是第三波。主要是提供社会公共服务,比如在医疗领域紧急运输血液,这种服务注重时效性;还有为交通不便的地区提供物资运输,比如邮政运输等,这种服务注重可达性。
4. 传统通航替代
传统通航业务有升级或替代需求。比如警用、应急、海上石油运输等。这些领域目前主要使用直升机,但其多为进口,成本较高。低空飞行器可为这些领域提供更灵活的解决方案。
创投家:追梦空天最先落地的场景是什么?目前有没有和一些洽谈好的合作方。
蔡文宽:从落地顺序来看,在第一阶段(2025年起)公共服务和无人物流运输是最先落地的场景。
在第二阶段(2028年起),会在B端场景做载客机型的推广应用。会先在非人口密集区开展,包括更大半径的区域旅游、观光体验等。这些场景的盈利模式直升机已做过验证,低空飞行器通过电动化和低成本,能够为客户提供更好的体验、更经济的出行。
第三阶段(2032年起),会面向人口密集区域,提供高品质、大规模的城市和城际交通运输。
我认为以上三个阶段,每一步都需要大约三到五年时间来稳步推进。
混动与液氢探索
创投家:作为国内首家实现液氢混动试飞的企业,能否介绍一下为什么选择氢燃料?这项技术目前的成熟度如何?
蔡文宽:先简单介绍一下我们的技术路线选择。电动化可以解决飞行器构型先进性与操控敏捷性问题,并为智能化提供基础,就像新能源汽车一样。不过,飞行器功耗更高、纯电航程有限,混合动力是解决航程痛点问题的务实方案。纯电模式eVTOL的航程只有200公里,而油电混合模式可以达到800公里以上,达到规模应用的奇点。
目前,油电混合是相对成熟的路径,适航认证也有成熟路径和案例可循。
那么,为什么我们在油电混合之后还要研究氢燃料呢?很简单,燃油终究是不可再生资源,且不够环保,氢燃料更环保、更洁净,排放更少,噪音也会更小。
我们计划从2025年开始,逐步积累氢混技术,并在形成一定产品力后逐步尝试在不同领域进行商业化落地。
在技术上,液氢燃料电池和储氢系统重量较重,散热要求也高。这些都是工程问题,可以通过轻量化设计解决。正如“三电”从汽车到航空,都有一个轻量化过程。
目前,高压储氢技术已经比较成熟,70兆帕的高压储氢可以实现整机400公里航程,能够率先工程化。液态储氢则可以实现800公里航程目标,技术挑战更大一些。相应配套的制氢、储氢、运氢、加氢,涉及一个庞大的基础设施和法规制度体系建设,还需要时日。
整体来看,高压气氢混动载人应用可能比油混晚2-3年,大概在2030年左右。
创投家:追梦空天的飞机所使用的零部件、计算机等,国产化率大概有多少?
蔡文宽:如果按照设备级别来看,国产化率应该是100%;如果追溯到芯片和原材料级别,按价值计算,国产化率在95%左右。随着国家半导体和汽车工业的进一步发展,我们的国产化率有望进一步提高。
创投家:等于说我们国内的生产链条还是很完善的,是吗?
蔡文宽:是的。目前只有极少数芯片、器件还没有完全国产化,大部分都是国内生产的。
创投家:您在创业做低空项目的时候,有没有遇到过技术困难?
蔡文宽:当然有。2012—2013年,我们开始做倾转旋翼的飞行控制和混合动力的电动推进。当时整个行业还处于早期阶段,整个行业的技术研究还不深入,供应商也不成熟,高功率密度的电机需要满世界找。面对这一情况,我们一直在不断探索和试错,同时牵引供应链不断成熟,解决了很多技术困难。
随着供应链体系逐步稳定并具备正向研发与快速迭代的体系能力,现在,我们考虑更多的,是安全性和经济性的问题。如何在保证高安全水平和高使用性能的同时,实现低成本生产,是一个始终需要平衡和优化问题。
追梦在六大关键技术领域不断创新和迭代,以期实现最优解决方案:
- 倾转构型:掌握复杂气动机理,实现最优布局设计,能够垂直起降、高效巡航;
- 电动推进:高功率、高扭矩密度航空电机一体化设计的高效变距螺旋桨;
- 混合动力:800V高压电气网络,大功率、轻量化、自主可控的航空增程器;
- 飞行控制:基于倾转过渡走廊的飞推综合控制方法,成熟可靠的软硬件系统;
- 信息智能:基于视觉导航和远程控制的无人化;基于语音控制和组网协同的集群化;
- 数字孪生:基于模型的系统工程研发体系;基于大数据的健康监测与机队管理。
创投家:AI和大模型对于低空行业有哪些助力?
蔡文宽:我刚才提到的六大技术主要是服务于产品的。这些技术的基础,比如数字化和智能化,与AI和大模型有很强相关性。尤其是大模型能够显著提升我们的劳动生产率,这是AI和大模型助力低空经济发展一个非常积极的方面。
比如,我们已经在设计和试验环节开始探索如何利用大模型。我们还尝试将行业标准、专业知识库以及大量实验数据进行本地化训练。低空经济不管是硬件还是软件领域,本质上都是数据驱动、智能加速的,相应大模型的应用前景会很广泛。
创投家:目前团队发展如何,大概有多少人?都是什么背景的?
蔡文宽:目前已经超过100人,预计今年年底会将近200人。团队成员中大约七成来自航空行业,核心骨干人员主要来自航空工业以及无人机行业,还有一些来自汽车领域和信息化领域。
创投家:主要人员都在哪里?后续有何布局?
蔡文宽:研发主要在北京和西安。北京团队是依托高校丰富的科创资源,开展前沿创新和技术预研工作;西安团队是航空人才高地,负责工程化和产品实现,相应人员规模更大。后续我们还会在华东和华南进一步壮大研发和运营团队。
未来两年,除了航空业外,会吸纳更多汽车行业和人工智能行业领域人才加入,相应占比会达到团队的四到五成。
创投家:您刚才提到年底会有商业化的飞机,现在已经有确定的客户了吗?
蔡文宽:有的。这些客户主要集中在物流、测绘、科研,以及应急救援等特种作业领域。随着低空行业不断成熟,我们的客户将逐步拓展到B端(商业领域)和C端(消费者)市场。
创投家:追梦空天的发展战略规划,以及技术与产品的迭代情况是怎样的?
蔡文宽:从战略层面看,追梦的核心目标是安全可靠经济、绿色智能宜人的低空飞行器。就交通运输类低空飞行器来看,我们将推出座级在5-6座的混动倾转客运eVTOL,预计将于2028年向市场交付。
就物流运输类eVTOL来看,我们2025年将在无人物流和特种作业等领域率先推广应用,此后每12到18个月进行一次产品更新迭代。
技术颠覆与创业精神
创投家:未来3到5年,低空飞行领域会出现什么颠覆性的技术吗?
蔡文宽:我们常说,航空行业涉及工业所有门类,它的发展建立在整个人类的科技与工程基础之上,通过单点突破难以实现颠覆性迭代。
以喷气式客机自上世纪五十年代进入人类社会的历史来看,虽然其在气动效率、燃油效率、电子化、智能化,以及材料、电子等领域不断进步,但整体架构并没有颠覆性变化,这是航空与互联网、消费类电子产品等行业最大的不同。
用互联网或者消费类电子产品来看待航空产品的发展,是不怎么适用的。航空业自有其发展规律,因此,在未来3到5年内出现颠覆性技术的可能性是比较低的。
要在基础物理、化学层面实现真正突破并将其应用到实际场景中,就航空业而言,难度非常大。
我们预计,展望未来10年,可能出现一些颠覆性技术,有望极大促进低空飞行器的发展:
1、更先进的电池体系:未来10年左右,航空动力电池技术有望实现突破并得到一定应用。比如将纯电航程从200公里提升到500公里,甚至更高。虽然目前技术路径发展潜力有限,但不排除未来会有新技术出现。
2、常温超导技术:常温超导技术在轻量化和高效能方面具有巨大潜力。如果超导技术能够实现突破,将大幅提升电动飞行器的性能。这可能需要与液氢燃料等冷媒进行集成创新,从而实现更高效的电动推进系统。
总体来看,未来3-5年低空飞行领域的技术进步更多将是渐进式迭代的,而不是颠覆性的。
创投家:作为一名创业者,有哪些心得或者感受?
蔡文宽:谈不上心得,最大的感受是一名创业者需要快速进化成为一个企业家。
创业之初多是出于个人热爱和行业风口,认知和能力会相对浅层次与片面化。真正躬身入局后,需要多线程面对融资、研发、市场、组织、监管等各个方面。单纯的创业者如果不快速成长就意味着企业的失败与灭亡。
虽然摸爬滚打了几年,但感觉我们还只是刚刚上路,后续要带领企业快速发展,既要有系统全面的认知、清晰正确的方向,也要做细致周密的拆解、极致务实的执行,还要学会应对来自方方面面的挑战,在各种不确定性中去适应它、驾驭它。面对各种困难(the known unknown),做好预案,科学筹划、踏实前行。面对突发未知的困难(the unkown unkown),尽力做出最好的及时响应。
航空业是一个长周期、高风险、重细节的行业。我们需要敬畏安全、守住底线,也需要挑战极限、拓展边界。这个行业会奖励以务实态度做极致努力的人,安全性容不得丝毫懈怠,因为永远没有一百分。
产品力也是如此,比如减重,对于飞行器设计而言是永远的话题。如何减重,需要不断打磨每一个部件的性能,需要不断提高设计数据的可信度,需要不断迭代实现多学科综合优化。“减重”看似虽小,但却是一个综合性、长期性的工作。这与在航空行业创业,带领航空创业型企业发展,又是何其相似。
追梦正是以这种为减轻每一克重量而努力所需的精神与特质,仰望星空、脚踏实地,筑牢安全底线、打造极致产品,坚持用十年乃至二十年建设世界一流航空企业。初心不变,方得始终。





















暂无评论内容