很多人做直播就是做一场播一场,流量少了就认为是被“限流”了,很少会先从自身找原因。
其实你跟月销千万的直播间差距就在于【有没有做好每一场复盘】❗
🔥直播间的火爆或许有一时的运气,但不断复盘、调整、优化,摸索出适合自己的模式、经验,才是保持稳定增长的长久之计。
哪怕是头部主播,在每场直播结束后都会立马进行复盘📊从直播的每个环节、数据进行分析,查漏补缺,有则改之,直播的效果和效率才会不断提升。
今天分享,如何有效做好视频号直播复盘,实现直播效益的最大化❓
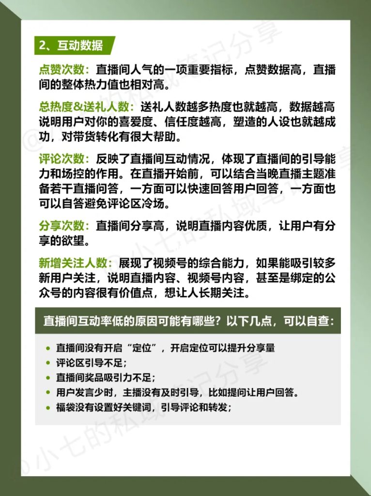
✅直播复盘步骤 ✅关键数据维度分析 ✅复盘注意事项
© 版权声明
文章版权归作者所有,未经允许请勿转载。
THE END


![图片[1]-微信视频号直播复盘-全旗论坛](https://bbs.allqi.cn/wp-content/uploads/2025/03/DM_20250306112759_001-766x1024.jpeg)
![图片[2]-微信视频号直播复盘-全旗论坛](https://bbs.allqi.cn/wp-content/uploads/2025/03/DM_20250306112759_002-766x1024.jpeg)
![图片[3]-微信视频号直播复盘-全旗论坛](https://bbs.allqi.cn/wp-content/uploads/2025/03/DM_20250306112759_003-766x1024.jpeg)
![图片[4]-微信视频号直播复盘-全旗论坛](https://bbs.allqi.cn/wp-content/uploads/2025/03/DM_20250306112759_004-766x1024.jpeg)
![图片[5]-微信视频号直播复盘-全旗论坛](https://bbs.allqi.cn/wp-content/uploads/2025/03/DM_20250306112759_005-766x1024.jpeg)
![图片[6]-微信视频号直播复盘-全旗论坛](https://bbs.allqi.cn/wp-content/uploads/2025/03/DM_20250306112759_006-766x1024.jpeg)

















暂无评论内容